USB Type C 接口引脚功能
1. Type C 接口特点
2. Type C 接口定义
从上图的 Type C 公头和母口的引脚排列可以知道 Type C 的引脚功能是上下对称的,所以公头无论以什么方向接入母口两者的功能引脚都可以完美对接。
具体引脚,及其详细描述查看如下表格
3. Type C 接口 CC1/2 作用
最早快充协议属于高通发布的 QC 充电协议,该协议通过提高充电适配器的输出电压从而提高充电功率。既需要与适配器进行协议通信,让适配器调整输出电压,在 QC 协议中通信使用的是 USB2.0 的 DP 和DM 引脚,这样带来的问题是充电的时,对 USB 通信造成影响。为了解决这个问题 PD 快充协议对电源设备的识别通过 CC1 和 CC2 引脚来进行,从而避免了 QC 协议中 对 DP 和 DM 引脚的占用。使得 PD 协议快充在充电的同时,数据传输也可以稳定进行。
3.1.主从设备
注意: 由于支持 PD 快充协议的适配器的电源输出受 CC1 和 CC2 引脚协议控制,所以对于在设计没有 PD 协议芯片的电子产品来说,如果想从支持 USB-PD 快充协议的适配器中获取电源,则需要在 CC1 和 CC2 引脚连接 Ra/Rd 下拉电阻,如果悬空可能无法让适配器输出电源(这一点是需要格外注意的)。
如果在无 PD 快充协议的适配中(比如电脑 USB 接口,充电宝或普通电源适配中)则可以任意或悬空。
3.2.CC1和CC2的下拉电阻是否能共用一个电阻?
不建议,这两个多功能配置channel 分别接在USB type C 的connector上。这些功能包括:connector polarity,
end-device connection detect, current capabilities, Power Delivery communication.
并且有些芯片数字输出引脚的逻辑状态来检测是哪个通道CC1 还是CC2被USB typeC connector 拉低了。
4. Type C 版本
Type C 接口实际上为了适应不同的用途(全功能 24P Type C 价格较高为了节约成本,比如很多时候使用的芯片不需要使用或不支持 24 个引脚,不需要使用音视频传输,只需要使用 USB2.0,所以此时使用 24 片引脚的全功能版本 Type C 就显得浪费)按功能需求进行划分从而拥有多个版本,前面描述的实际属于全功能 Type C,共有 24 个功能引脚,该版本可以支持 USB3.0、USB2.0、协议,音视频传输,快速充电协议等等。
全功能 USB3.0/3.1、USB2.0、视频传输,24P Type C,目前我们交流说的 Type C 默认指的就是 24P 全功能 Type C。
仅支持 USB2.0,16P/12P Type C,16Pin 和 12Pin 实际属于同一种接口。
仅支持充电,6P Type C。
所以对于 Type C 共有以上四个版本,实际使用因该是三个版本,在电路设计时按照自己实际需要实现的 USB 通信类型进行选择相应的 Type C 接口。
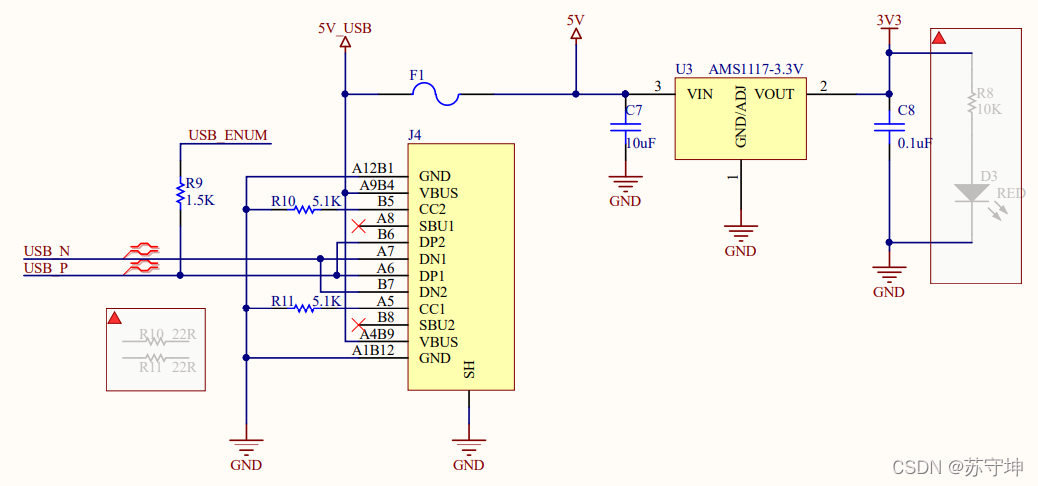
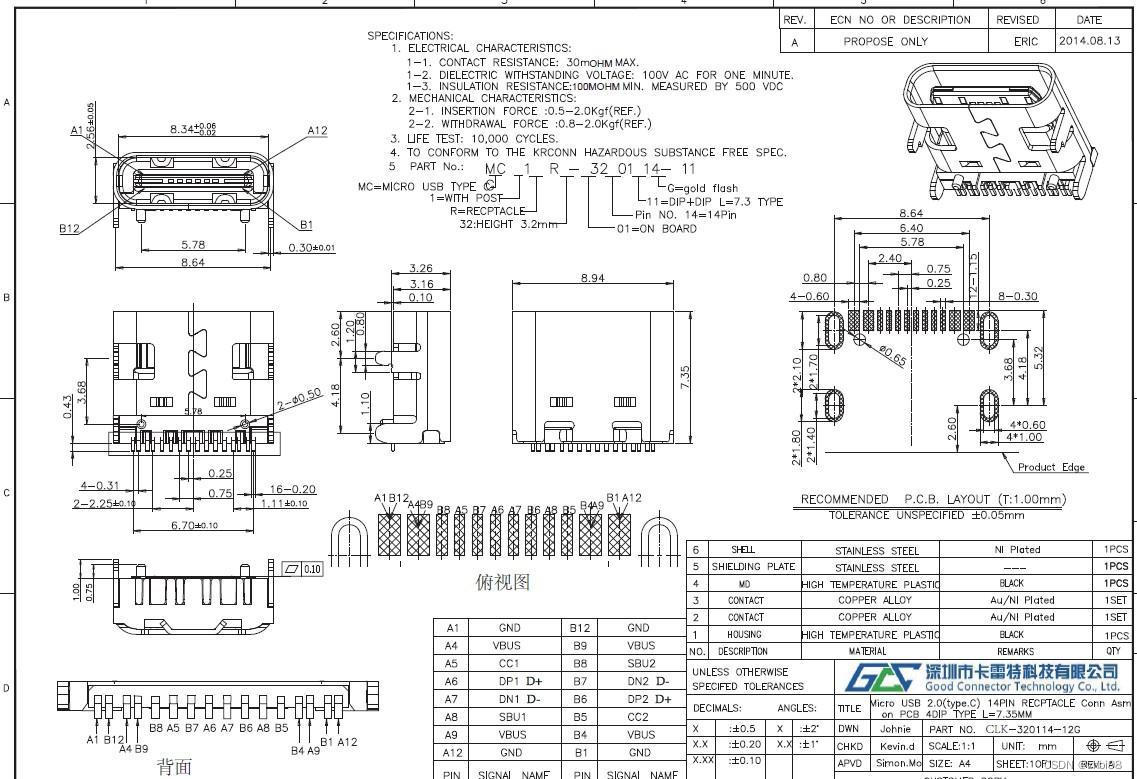
5. 16P 与 12P Type C 接口定义
从上图可知 16Pin Type C 在 24Pin 全功能版本的基础上移除了 USB3.0 的 TX1/2、RX1/2 引脚,保留了 SBU1/2、CC1/2、USB2.0 的 D+ 和 D- 引脚,除了不支持 USB3.0/3.1 高速传输外,其他没有任何的差别,同样可以支持 PD 快充、音频传输、HDMI 传输、调试模式等其他功能。
从上图的 俯视图 上可以看到 16 Pin Type C 实际上仅有12 Pin,这是因为 16 Pin 接口在设计时将 Type C 母口两端的两个 Vbus 和 GND 引脚两两相互靠近,注意仅仅是相互靠近并不是共用引脚所以接口实际还是存在 16 Pin,但对于其封装只要 12 Pin,其中相互靠近的引脚共用一个封装引脚,具体可以看下图的实物图。
所以 16Pin 和 12Pin Type C 本质是相同的,是可以共用贴片 PCB 封装的。
6. 6P Type C 接口定义
对于仅需支持充电,那么 USB2.0 D+ 和 D- 引脚也可移除进一步节约接口制造成本。6Pin Type C 仅保留Vbus、GND、CC1、CC2 引脚。接口两侧同样对称分布 Vbus 和 GND ,CC1,CC2 引脚用于支持正反接入,以及快充协议的支持,具体可以看下图的实物图。
有用吗?













发表评论